资讯中心

质量标准委员会第二届委员大会在上海召开

来源: 作者: 日期:2020-09-10

  2020年9月9日, 质量标准委员会第二届委员大会在上海新国际博览中心召开,会议由 主办,上海博华国际展览有限公司承办。

   理事长徐祥楠、副理事长兼秘书长张冰冰、副理事长屠祺以及来自各省市协会、检测认证机构、院校和企业的80余位委员参会。

   理事长徐祥楠在会上发表讲话。他指出,随着国际家具产业转移和新一代科技蓬勃发展,中国家具行业将朝着精细化、规模化、品牌化的方向转型,标准的支撑和引领作用日益突显,需求逐步扩大。质量标委会要把握行业发展趋势,深入领会标准化工作改革精神,凝心聚力,勇担重任,做好各项工作,推动家具行业的稳健发展。他希望,质量标委会和全体委员一是要秉承为质量护航,为企业修身,为产业塑型,为行业筑魂的宗旨,发挥团队精神,建强质量标委会;二是要树立标准意识,增强企业竞争力。在家具行业内广泛宣传标准意义,大力倡导标准意识,持续普及标准成果;三是要提升团标质量,推动团标与科技创新、工艺改造的深度融合,助力企业优质发展;四是要把团标实施融入到监督抽查、认证认可、检验检测等工作中,健全监督反馈机制,推动行业高质量发展。他最后强调,面对新形势,新任务,新挑战,质量标委会要发挥团队的技术优势,把团标立起来、用起来,强起来,让全行业形成知标准、懂标准、守标准的良好氛围,以先进的标准引领产品质量提升,持续推进家具标准化工作,为推动中国家具行业高质量发展做出更大的贡献!


   副理事长兼秘书长张冰冰宣读《关于任命 质量标准委员会主任、秘书长的决定》。
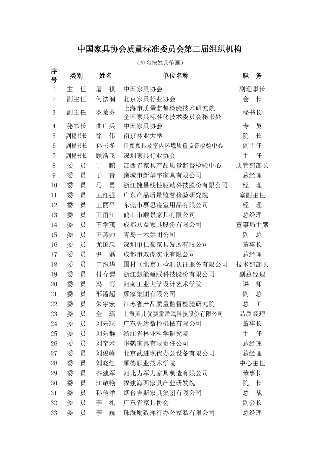
  会议审议通过了《 质量标准委员会条例》、《 质量标准委员会工作细则》、《 质量标准委员会第二届委员组织架构》。第二届质量标委会委员经本人申请、单位推荐、秘书处审核、会议研究,层层筛选,最终确定105名委员,他们都是家具行业各领域的专家,从事标准化工作多年,拥有丰富的工作经验、专业的理论知识、先进的检测手段和独立的科研能力,能够精准把握行业发展趋势,能够确保质量标委会标准化工作有效落地实施。

   副理事长、质量标准委员会主任屠祺做《 质量标准委员会工作报告》。她指出,第一届质量标委会的各项工作在提升产品质量、带动品牌创建、保护消费者利益等方面起到了良好的技术支撑作用,为不断优化标准构成、推进家具标准化工作提质增效做出了积极贡献。未来,第二届质量标委会需要在四方面做好工作:一是加强人才队伍建设,提高专业服务水平,不断提升各委员的业务素质和服务能力。二是加快推进标准制订,将重点聚焦新技术、新产业、新业态和新模式,围绕绿色制造、智能制造、质量分等分级、质量安全、生产服务等领域,构建科学、协调的团体标准体系框架,推动消费升级。三是进一步推动团体标准的普及和实施应用,提升产品质量,增强企业竞争力,满足企业发展需求。四是积极推动优质团标向国标和行标转化,提升国际化水平和我国在国际家具标准的地位。

  徐祥楠理事长为质量标准委员会副主任罗菊芬、何法涧颁发证书。

  徐祥楠理事长为质量标准委员会副秘书长徐伟、顾浩飞、孙书冬颁发证书。

  张冰冰副理事长兼秘书长、屠祺副理事长为质量标准委员会委员颁发证书。

  2019年,22家企业、37名成员起草了4项 团标标准。会上,屠祺副理事长、罗菊芬副主任、何法涧副主任为4项团体标准起草人颁发了修制订证书。

  第一届质量标准委员会积极开展团体标准化工作,在提升我国家具标准化水平,发挥了重要作用。为鼓励先进、树立典型,更好的发挥团体标准在家具行业的示范和引领作用, 授予上海市质量监督检验技术研究院等11家单位中国家具行业团体标准化工作先进集体荣誉称号;授予何法涧等10人中国家具行业团体标准化工作先进工作者荣誉称号。

  徐祥楠理事长为中国家具行业团体标准化工作先进集体、中国家具行业团体标准化工作先进工作者颁发荣誉证书。

  本次会议的召开,为第二届质量标准委员会的工作提出了要求,指明了方向,夯实了基础,将更好的推动行业创新发展,使团体标准工作更上一个台阶。质量标委会将按照会议精神,认真履行职责任务,继续推动家具标准化工作的稳步提升,为中国家具行业高质量发展做出更大的贡献!


附件1: 质量标准委员会第二届委员组织架构



附件2:关于授予中国家具行业团体标准化工作先进集体和先进工作者荣誉称号的决定


附件1: 质量标准委员会第二届组织架构
附件2:关于授予中国家具行业团体标准化工作先进集体和先进工作者荣誉称号的决定

Baidu
map