登录
|
入会
|
EN
搜索
搜索
网站首页
优米视讯是什么app
协会简介
协会章程
协会领导
协会部门
专业委员会
产业集群
通知文件
会员分布
资讯中心
协会新闻
行业资讯
国际交流
质量标准
政策法规
招聘就业
信息中心
数据查询
经济运行
协会出版物
品牌展示
优米app下载安装
会员名录
入会申请
专题专栏
中国国际家具展览会
中国(广州)国际家博会
沈阳国际家博会
技能竞赛
设计奖项
职业培训
网站首页
优米视讯是什么app
协会简介
协会章程
协会领导
协会部门
专业委员会
产业集群
通知文件
会员分布
资讯中心
协会新闻
行业资讯
国际交流
质量标准
政策法规
招聘就业
信息中心
数据查询
经济运行
协会出版物
优米app下载安装
会员名录
入会申请
品牌展示
专题专栏
中国国际家具展览会
中国(广州)国际家博会
沈阳国际家博会
技能竞赛
设计奖项
职业培训
优米视讯是什么app
优米视讯是什么app
协会简介
协会章程
协会领导
协会部门
专业委员会
产业集群
通知文件
会员分布
通知文件
您的位置:
首页
>
优米视讯是什么app
>
关于考察韩国、日本、阿联酋、沙特阿拉伯家具产业的通知
关于考察韩国、日本、阿联酋、沙特阿拉伯家具产业的通知
来源:优米app有哪些
作者:优米app有哪些
日期:2024-10-16
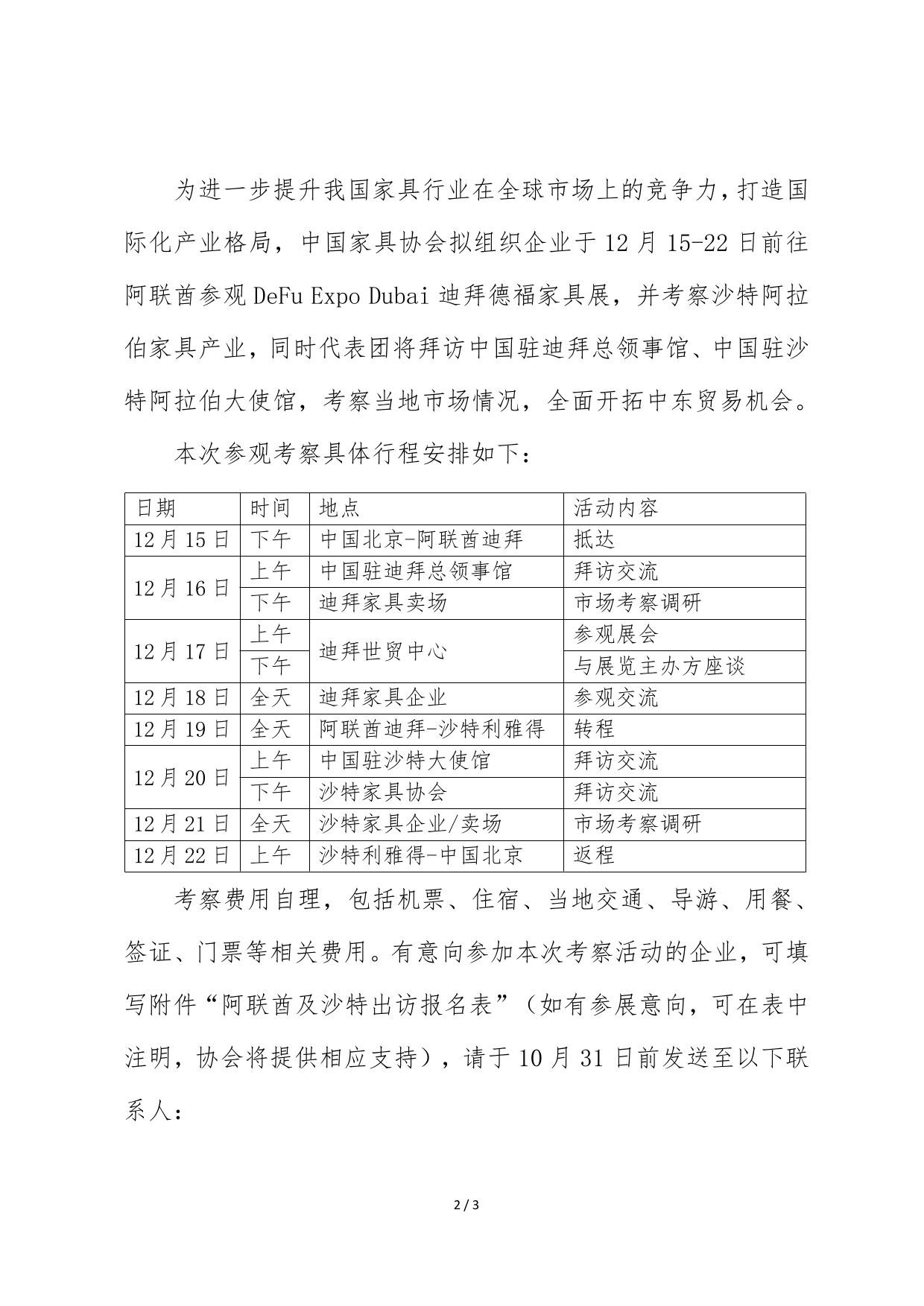
为持续助力中国优质品牌出海,发挥全球最大家具生产国、出口国、消费国的产业优势,优米app有哪些将于2024年11-12月,组织企业前往韩国、日本、阿联酋、沙特阿拉伯等亚洲重点国家,拜访中国驻当地大使馆,参加国际展会,考察海外市场情况,进行企业交流对接,加快中国家具产业国际化进程。具体通知如下:
附件:1.韩日家具产业考察报名表
2.阿联酋及沙特出访报名表
×
登录
用户名
密码
登录
取消
还没有账号?申请入会
app优米